近日, 广西南海珊瑚礁研究重点实验室客座研究员巩三强(太阳成集团tyc234cc南海海洋研究所博士)揭示了南海珊瑚荧光表型差异与珊瑚白化之间的关系。相关研究成果以“Linking coral fuorescence phenotypes to thermal bleaching in the reef‑building Galaxea fascicularis from the northern South China Sea”为题发表在海洋与淡水生物学一区《Life Science & Technology》期刊上。
浩瀚的海洋中孕育着各种神奇生物, 散布在海底的那些色彩斑斓(红橙黄绿蓝靛紫)、形态万千的珊瑚就十分令人惊奇。珊瑚是怎么进化出如此斑斓的色彩的呢?如此色彩斑斓的色彩又赋予珊瑚什么样的生态功能? 难道只是为了好看? 为了解开这个谜底, 科研工作者经过长期研究发现了珊瑚拥有如此斑斓色彩的原因主要有三个。其一, 珊瑚的颜色表型主要取决于珊瑚宿主表达的荧光蛋白的类型及含量; 其二,珊瑚的颜色表型也与珊瑚骨骼中一些常量及微量元素的含量有关, 比如吸附的元素以铁为主,珊瑚的颜色就是红色。其三, 对于珊瑚宿主本身无荧光蛋白表达或表达量低, 骨骼几乎没有其它 “杂元素”的珊瑚而言, 其表型主要与其共生的虫黄藻有关(虫黄藻本身由于含有较高含量的硅甲藻素而呈现黄褐色)。
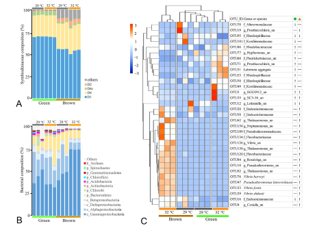
2020年发表在《Current Biology》期刊上的一篇野外观察性研究论文揭示珊瑚颜色表型变化伴随珊瑚白化过程, 这种颜色表型的变化与珊瑚排藻白化过程中珊瑚对光的吸收有关, 是珊瑚适应环境胁迫的一种表现。为了进一步验证该理论, 研究团队在我国南海海域采集了同一种具有不同表型的丛生盔形珊瑚,并以其为研究对象分析了这2种不同表型的珊瑚对热胁迫的响应。 研究发现呈现绿色表型的珊瑚个体相对呈现棕色表型的珊瑚个体具有较高的热白化耐受性。进一步通过共生微生物组成和基因转录水平变化分析发现, 呈现绿色表型的珊瑚个体具有较高的绿色荧光蛋白、氧化磷酸化、细胞生长与死亡相关基因转录水平及较低的病原细菌丰度。
该研究在室内可控条件下通过2种不同表型丛生盔形珊瑚的对比实验, 发现珊瑚荧光表型差异与珊瑚白化有关, 具体生态意义及进化机理有待深入研究。(广西南海珊瑚礁研究重点实验室、巩三强/文 论文/图 黄荣永、周剑/编辑 余克服/审核)
相关论文信息: Sanqiang Gong · Jiayuan Liang Gang Li Lijia Xu Yehui Tan Xinqing Zheng Xuejie Jin · Kefu Yu · Xiaomin Xia. (2023). Linking coral fuorescence phenotypes to thermal bleaching in the reef‑building Galaxea fascicularis from the northern South China Sea. Marine Life Science & Technology. https://doi.org/10.1007/s42995-023-00190-1
文章链接:https://doi.org/10.1007/s42995-023-00190-1
论文首页及主要图表:

图1. 左:2种不同表型丛生盔形珊瑚图片;右:温度胁迫实验设计及不同条件下珊瑚光合生理与藻密度变化

图2.不同条件下珊瑚共生微生物组成变化

图3. 2种不同表型珊瑚基因表达差异

图4. 珊瑚表型与珊瑚白化关系模式图